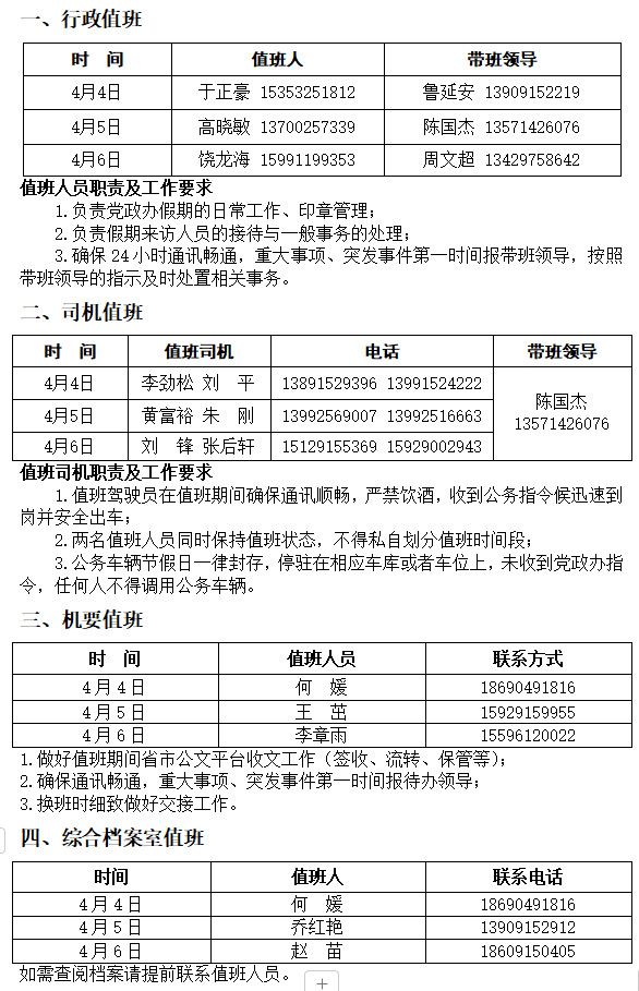
党政办公室2026年清明节值班

作者:    文章来源:    发布时间:2026-04-03     浏览量:

下一条:党政办公室2026年寒假值班安排

关闭

安康学院党政办公室 版权所有 | Copyright 2020 陕ICP备 17014456号

地址:中国 陕西 安康市育才路92号 邮编:725000